Process Modelling
Kegunaan dari model proses ini, pengguna dapat memvisualisasikan serta memahami bagaimana proses bisnis ini berjalan. Kemudian dapat mengidentifikasi masalah apa yang sedang dihadapi atau kedepannya dapat menentukan keputusan yang akan diambil. Peluang juga dapat divisualisasikan agar tau kedepannya akan terjadi apa dan ditemukan solusi dari sebuah masalah. Kelebihannya agar dapat meningkatkan efisiensi serta efektivitas kinerja proses bisnis tersebut
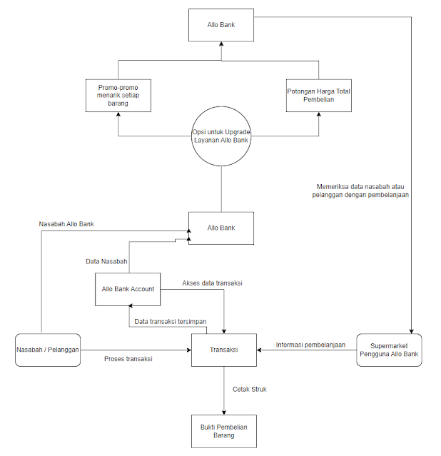
Pada process modelling atau disebut dengan model proses merupakan teknik dari pemodelan bisnis yang dipakai untuk mempresentasikan proses bisnis dengan visual dan secara sistematis. Model proses ini digunakan agar dapat dipahami, dirancang serta dioptimalkan kembali atau diimplemetnasikan pada suatu proses bisnis. Model porses ini terbuat dari simbol-simpol dan notasi yang memperlihatkan aktivitas, arus dari data, sebuah keputusan serta bagaimana hubungan antara proses.
Kegunaan dari model proses ini, pengguna dapat memvisualisasikan serta memahami bagaimana proses bisnis ini berjalan. Kemudian dapat mengidentifikasi masalah apa yang sedang dihadapi atau kedepannya dapat menentukan keputusan yang akan diambil. Peluang juga dapat divisualisasikan agar tau kedepannya akan terjadi apa dan ditemukan solusi dari sebuah masalah. Kelebihannya agar dapat meningkatkan efisiensi serta efektivitas kinerja proses bisnis tersebut
Mengambil contoh kasus pada pembahasan di kelas, yaitu data flow diagram proses pembayaran belanja pada Swalayan menggunakan aplikasi Allo Bank :
Komentar
Posting Komentar